铸就一流企业 争当行业先锋

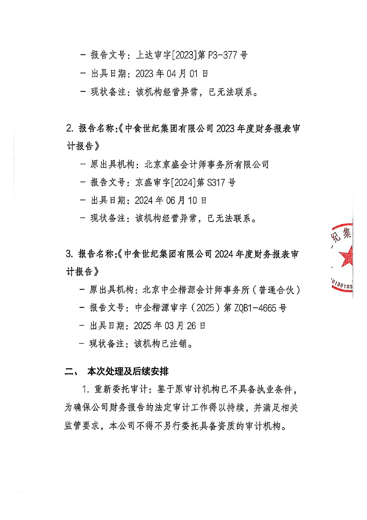
关于前期审计报告失效、重新委托审计及启用新审计报告的公告

发布时间:2026-02-04
字号: 分享:

关于前期审计报告失效、重新委托审计及启用新审计报告的公告_1.jpeg

关于前期审计报告失效、重新委托审计及启用新审计报告的公告_2.jpeg

关于前期审计报告失效、重新委托审计及启用新审计报告的公告_3.jpeg

关于前期审计报告失效、重新委托审计及启用新审计报告的公告_4.jpeg